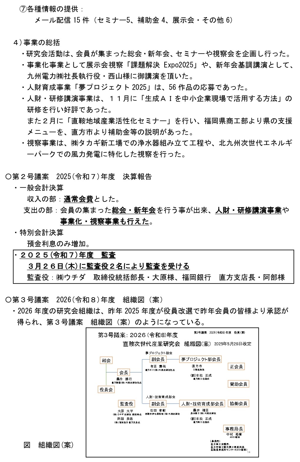
直鞍次世代産業研究会 2025年度(令和7年度)役員会の概要
3月役員会の概要 開催日:2026年 3月12日(木) 15:00~16:00
2月役員会の概要 開催日:2026年 2月12日(木) 15:20~16:10
議題
(1)令和8(2026)年 次世代・自動車合同新年会開催について(報告)
日 時 : 2026年 1月23日(金) 受付開始 16:30~
場 所 : エクセレントガーデン
参加人数 : 基調講演46人(1人欠席)、 交流会35人(2人欠席)
次 第 :
1) 会長挨拶、基調後援
① 各会長挨拶 17:15~17:30
藤永会長、中村会長
② 基調講演 17:30~18:20
演 題 :「九電グループ経営ビジョン2035」と
カーボンニュートラルへの取組み
講 師 :九州電力株式会社
代表取締役 社長執行役員 西山 勝 氏
2) 来賓挨拶、交流会 18:30~20:30
・藤永会長 挨拶
①来賓紹介・来賓代表挨拶・開会挨拶
・来賓代表挨拶(乾杯含): 直方市 大塚市長
・途中挨拶 : 花田県議(遅延参加のため)
②締め挨拶 : 鞍手町 岡崎町長
(3)2月研修会 「直鞍地域産業活性化セミナー」
内容:福岡県商工部からは、直鞍地域の産業活性化を目的として、ものづくり企業の
「新分野への参入」や「DXによる生産性向上」に向けた県の支援メニューの紹介
があった。
直方市からは「人材活用」「専門家派遣」補助金等の企業支援事業の説明があった。
【日 時】令和8年2月12日(木) 14:00~15:10
【会 場】直鞍産業振興センター(ADOX福岡別館)2階シルバー会議室
(直方市植木849-1)
【参加人数】21名(福岡県議会議員・香原様、講演者3名含む)
【受講料】無料
1.新分野参入支援の取組
講師:福岡県 商工部 先端技術産業振興課
企画監 小野 昌志 氏
・半導体分野に関する支援メニュー
・宇宙分野に関する支援メニュー
2.DX推進の取組
講師:福岡県 商工部 中小企業技術振興課
課長技術補佐 川畑 将人 氏
・福岡県中小企業DX推進センターの概要・支援事例
・生産性向上設備導入補助金の概要
・IoT導入支援キットの概要・デモ
3.直方市の事業について
講師:直方市 産業建設部 商工観光課 工業振興係
係長 後藤 靖宏 氏
【研修を受けての意見】
・筑豊(2市2町)地域での企業で、どの企業がどの様な形で新分野・DX推進を
行ったか、具体例が欲しかった。
・補助金と新技術・DXの間をつなぐ人財が必要だ。
・2026年度は、以下のセミナー等を行いたい。
①DX相談会(個別相談含む)
②IoTキットの実習
③福岡県商工部、補助金制度の情報提供
②③については、直鞍地域での企業事例紹介含む
(4)その他
①総会の開催日: 5/21(木) (エクセレントガーデン予約済)
②直方商工会議所・本松様より
「中小企業経営革新賃上げ緊急支援助成金」について、申請受付が開始されたこと
の情報
1月役員会の概要 開催日:2026年 1月 8日(木) 15:00~16:10
議題
(1)夢プロジェクト部会事業(夢プロジェクト)
①経緯
・12月 各賞表彰式・展示
②応募状況
応募 : 9校 56作品
③展示 :・イオンモール直方(チューリップコート2F(未来屋書店前)):
12月15日(月)~12月21日(日)
・直方市役所(1階こもれびテラス) :
12月22日(月・午後)~12月26日(金・午前)
・直鞍産業振興センター別館HP :12月 8日(月)~

(2)令和8(2026)年 自動車・次世代合同新年会開催について
参加者名簿:別添資料(1月9日現在)(基調講演47名、交流会37名)
日 時 : 2026(令和8)年 1月23日(金) 受付開始 16:30~
場 所 : エクセレントガーデン
※司会進行等各担当について
次 第 :
司会進行(挨拶・基調講演): 神谷C長
座席 西山社長、秘書、県議、市長、町長席には「来賓席」を貼る(8席)
1)各会長挨拶 (17:15~17:30)
藤永会長、中村会長
2)基調講演 (17:30~18:20)
演 題 :「九電グループ経営ビジョン2035」と
カーボンニュートラルへの取組み
講 師 :九州電力株式会社 代表取締役 社長執行役員 西山 勝 氏
司会進行(交流会): 有吉副会長
3)交流会 (18:30~20:30)
来賓代表挨拶: 大塚市長
開会挨拶(乾杯含): 花田県議
締め挨拶 : 岡崎町長
交流会参加費: 4,000円(7,000円(市))
展 示 : 夢プロジェクトの歩について、展示を行う
4)交流会座席 : 来賓座席決定、後は事務局で割り振りを行う
(3)2月研修会 「直鞍地域産業活性化セミナー」
福岡県が案内文決定後、次世代・自動車研究会会員へ周知を行う。
直方市の助成制度についても追加で紹介を行う。
(内容)
直鞍地域の産業活性化を目的として、ものづくり企業の「新分野への参入」や
「デジタル化・DXによる生産性向上」に向けた県の支援メニューを紹介します。
【日 時】令和8年2月12日(木) 14:00~15:00
【会 場】直鞍産業振興センター(ADOX福岡別館)2階シルバー会議室
(直方市植木849-1)
【定 員】20名
【受講料】無料
1 新分野参入支援の取組
講師:福岡県 商工部 先端技術産業振興課
・半導体分野に関する支援メニュー
・宇宙分野に関する支援メニュー
2 DX推進の取組
講師:福岡県 商工部 中小企業技術振興課
・福岡県中小企業DX推進センターの概要・支援事例
・生産性向上設備導入補助金の概要
・IoT導入支援キットの概要・デモ
3(追加) 直方市の助成制度の取組
(4)令和8年度役員について
(役員改選 令和7(2025)年度)
(5)新年度総会に向けて、2025年度事業報告を以下の様にまとめたい(事務局)
・次世代研究会の目指すところ
「直鞍次世代産業研究会」は、直鞍2市2町(直方市、宮若市、鞍手町、小竹町)の
企業を中心に産・学・官+金融機関で構成された研究会であり、農業・商業・工業・観
光など様々な分野で構成された会員は、「次世代」、「地域振興」を合言葉に志を同じく
し、地域・産業のイノベーションを起こし、変革する社会の中でフロントランナーと
なるような地域を目指し、情報の発信を行う。
〇2025(令和7)年度の実施事業について
1)夢プロジェクト部会事業
〇人財育成事業 :直鞍地域の小中学生が地域に興味を持ち、問題点を把握する事を
進める。
・夢プロジェクト事業
直鞍地域の小・中学生が、夢、広がる未来へ!10年後のわたしたちは何をしてい
る!? を家族で話してみる。家族で考えよう!「10年後のわたしは何してる!」
をキーワードに将来何してるかを募集。
直鞍地域9校より56点の応募があり、20作品を表彰した。
〇事業課事業 :会員企業が最新技術や製品情報を集めるため、展示会視察
・セミナーを企画する。
・展示会視察 7月例会(7月4日) 参加者18名
展示会「課題解決Expo2025」視察 (自動車産業研究会と合同開催)
西日本製造技術イノベーション2025、西日本DX推進フェア2025、
エコテクノ2025、中小企業テクノフェアin九州2025等同時開催
2)人財・技術育成部会事業
〇人財・研修講演事業:ソーシャルビジネスへの取り組みとして、研修や講演会を行う。
・生成AI活用研修 11月例会(11月13日) 参加者33名
生成AIを中小企業現場で活用する方法 ~実務で使える生成AIの使い方~
研修内容:
①生成AIを使用する具体的事務処理として、減税処理、車両管理、残業管理、
有休管理、迷惑メールの仕分けへの活用について
②製造・販売など現場で活用できる生成AIの活用法について
③AIに関連する業界の話、今後の進展について
アンケート結果 研修の満足度で非常に満足、満足 92%、
非常に理解できた、理解できた 82%
・2月研修会 「直鞍地域産業活性化セミナー」
直鞍地域の産業活性化を目的として、「新分野への参入」や「デジタル化・DXに
よる生産性向上」に向けた県の支援メニューを紹介。
直方市の助成制度の取組も合わせて紹介。
〇視察事業 :社員の技術育成として、新技術・新サービス等に関する先端技術の
視察を行う。
・視察事業(近隣) 11月例会(11月17日) 参加者15名
①㈱タカギ(北九州市小倉南区堀越413)
会社設立以来、「人の暮らしに快適と潤いを与え社会の発展に貢献する」を経営
理念に掲げ、常に挑戦し続けている姿を学んだ。
会社発展の原動力は社員の力である。社員一人ひとりのあふれる「熱意」と優れた
「能力」、そして親和の心で結ばれた前向きな「考え方」が原動力となっていた。
②北九州次世代エネルギーパーク(北九州市若松区向洋町10-20)
エネルギーパークは多種多様なエネルギー関連施設が集積しており、今回は
「風力」に特化し関連施設の視察を行った。
今後の自然エネルギー発電の問題は如何に電気を蓄電するかであり、蓄電は
高効率な蓄電池の開発が求められている。また蓄電ではなく発電した電気で
水素を作り、水素として貯蔵することも考慮されていた。
4)研究会情報提供事業
〇インターネット、情報媒体の活用による情報の積極的発信
会員・賛助会員へメールによる情報発信
・Webによる講演会や研修会の紹介をメルマガにて行った。
5)産業振興ビジョン等支援事業
〇地域内自治体における産業研究やマスタープラン、条例制定、政策に積極的に参画
し、次世代企業の発展と地域振興に協力
・直方市新事業への対応・支援を行った。
6)視察研修助成金事業
・本年度は現在まで申請が無い。
7)その他、本会の目的を達成するために必要な事業
・別に無し
○総会の開催日(候補): 5/21(木)
(6)その他
・(藤永会長)
次年度は、生成AI活用研修の実用Ver.を2回程度開催したい。
PCを持ち込んで、AIを用いた文書作成や管理への応用を実践したい。
12月役員会の概要(メールにて報告・承認・検討)
開催日:2025年12月3日(水)~12月11日(木)
議題(報告)
(1)夢プロジェクト部会事業(夢プロジェクト)
①経緯および予定
・11月 5日(水)~11月12日(水) 審査結果集約
・11月13日(木) 各賞決定(役員会で決定)
・12月 各賞表彰式・展示
②応募状況(()内は昨年)
応募 : 9校 56作品
直方市 宮若市 小竹町 鞍手町 計(件)
小学校 2( 50) 5(42) 0(11) 16(18) 23(121)
中学校 31(344) 2( 1) 0( 0) 0( 3) 33(348)
計 33(394) 7(43) 0(11) 16(21) 56(469)
③展示 :・直方市役所(1階こもれびテラス) :
12月22日(月・午後)~12月26日(金・午前)
・イオンモール直方(チューリップコート2F(未来屋書店前)):
12月15日(月)~12月21日(日)
・直鞍産業振興センター別館HP :12月 8日(月)~
④報道 :12月2日、西日本新聞・直方支局長に表彰日程を送付し取材依頼を行った。
⑤参加賞(吉田文具)
・(案)マカロンルーラー17cm 各色 126円+消費税
⑥各賞審査結果
・研究会会長賞を含む9賞含み入賞作品20(1点以上)、(昨年は22(2点以上))
・9賞 :5,000円図書カード
⑦夢プロジェクト2025 表彰日程

(2)講演会の開催
○生成AI活用研修
1.演 題 : 生成AIを中小企業現場で活用する方法
~実務で使える生成AIの使い方~
2.講 師 : 福岡県よろず支援拠点 IT集客コンサルタント
原 美穂 (はら みほ) 氏
3.対 象 : 直鞍次世代産業研究会、直鞍自動車産業研究会
会員、賛助・特別会員 他 直鞍地域企業
4.日 時 : 2025年11月13日(木) 13:30~15:00
5.場 所 : 直鞍産業振興センター(ADOX別館) 研修室
6.研修内容:
①生成AIを使用する具体的事務処理として、減税処理、車両管理、残業管理、
有休管理、迷惑メールの仕分けへの活用について
②製造・販売など現場で活用できる生成AIの活用法について
③AIに関連する業界の話、今後の進展について
7.主 催:直鞍次世代産業研究会、直鞍自動車産業研究会、直鞍産業振興センター
共 催:福岡県よろず支援拠点
8.参加者 : 33名
9. アンケート結果
・以下の様に、アンケート結果は大変良い結果であった。
・意見として「生成AIを実際に使う研修」など、今後の展開を望む声が多かった。

(4)合同新年会・基調講演(11月1日付けで会員等へ案内配布)
1.日 時 : 2026(令和8)年 1月23日(金)
受付開始 16:45~
2.場 所 : エクセレントガーデン
住所:直方市頓野4069-9 電話:0949-26-8808
3.次 第 :
(1)各会長 あいさつ (17:15~17:30)
(2)「九電グループ経営ビジョン2035」とカーボンニュートラルへの取組み
講師 九州電力株式会社 代表取締役 社長執行役員 西山 勝 氏
(17:30~18:20)
(3)交流会 (18:30~20:30)
4.交流会参加費: 4,000円
5.申し込み: 12月26日(金)まで
6.報道・取材:報道・取材は九州電力了解済み
・九州電力㈱北九州支店 広報から北九州地域の記者クラブへ投げ込み
(11月6日連絡有り) 電気新聞へも呼びかけを行う
7.現在の参加状況(12月15日現在)
・基調講演:43名
・交流会 :35名
11月役員会の概要 開催日:2025年11月13日(木) 15:00~16:10
議題
(1)夢プロジェクト部会事業(夢プロジェクト)
⓪スケジューリング(募集期間:9月上旬~10月10日)
10/10(金) 10/中下旬 11/13(役員会) 12月
締切 審査 各賞決定 各賞表彰
受賞作品展示
①経緯および予定
・10月20日(月)~11月 4日(火) 審査(クラウド審査)
・11月 5日(水)~11月12日(水) 審査結果集約
・11月13日(木) 各賞決定(本日次世代役員会で決定)
・11月末~12月 各賞表彰式・展示
②応募状況(()内は昨年)
直方市 宮若市 小竹町 鞍手町 計(件)
小学校 2( 50) 5(42) 0(11) 16(18) 23(121)
中学校 31(344) 2( 1) 0( 0) 0( 3) 33(348)
計 33(394) 7(43) 0(11) 16(21) 56(469)
・デジタルでの応募(0枚)
・各小中学校は、夢プロを夏休みの課題と受け止めているので、次年度からは
夏休みを含んで応募を行うようにしたい。
③展示 :・直方市役所 1階こもれびテラス
・イオンモール直方(12月年末商戦??) 展示可能かは相談する。
12月が無理であれば、1月末等も提案する。
・ADOX別館HP ・バナーは「入賞作品展示」とする。
④表彰日程決定次第、西日本新聞・直方支局長に取材依頼を行う。
⑤参加賞(吉田文具)以下で了解
・(案)マカロンルーラー17cm 各色 126円+消費税
⑥各賞審査
・研究会会長賞を含む9賞含み入賞作品20(1点以上)、(昨年は22(2点以上))
・9賞 :5,000円図書券
次世代産業研究会会長賞 :125九国大付属中(千手眞太郎)直鞍教育特区
表彰状は九国大付属中に連絡を取り、可能な限り九国大付属中・校長室で
の授与を行うこととする。
直方市長賞 :106上頓野小(峰梓)助産師への一歩
直方商工会議所会頭賞 :122直方第二中(瀧田真一)未来の子どもへ
宮若商工会議所会頭賞 :203光陵小(なかたにさな)生まれそだったばしょ
直鞍工業人クラブ会長賞 :122直方第二中(福島妃奈乃)サッカー選手になる
トヨタ自動車九州賞(小学校):106上頓野小(峰司)海をキラキラに!
トヨタ自動車九州賞(中学校):221宮若東中(元村実彰)夢に向かって親孝行
N-baseチーフアドバイザー賞:221宮若東中(立原凜花)女子プロ野球選手
ADOXセンター長賞 :122直方第二中(黒川蓮愛)市長!!
(2)講演会の開催
○生成AI活用研修
1.演 題 : 生成AIを中小企業現場で活用する方法
~実務で使える生成AIの使い方~
2.講 師 : 福岡県よろず支援拠点 IT集客コンサルタント
原 美穂 (はら みほ) 氏
3.対 象 : 直鞍次世代産業研究会、直鞍自動車産業研究会
会員、賛助・特別会員 他 直鞍地域企業
4.日 時 : 2025年11月13日(木) 13:30~15:00
5.場 所 : 直鞍産業振興センター(ADOX別館) 研修室
6.研修内容:
①生成AIを使用する具体的事務処理として、減税処理、車両管理、残業管理、
有休管理、迷惑メールの仕分けへの活用について
②製造・販売など現場で活用できる生成AIの活用法について
③AIに関連する業界の話、今後の進展について
7.主 催:直鞍次世代産業研究会、直鞍自動車産業研究会、直鞍産業振興センター
共 催:福岡県よろず支援拠点
8.申込期間:2025年10月24日(金) 迄
9.参加者 : 35名
10.広 報 : 講演会当日(11/13日)、西日本新聞・直方支局取材あり
(4)視察事業(視察(近隣))
○視察事業(近隣) 以下内容で、次世代・自動車研究会会員等へ周知済
1.日 時 :2025(令和7)年11月17日(月)9:00-16:30
2.視 察 先:
①㈱タカギ(北九州市小倉南区堀越413)
㈱タカギは1961年の会社設立以来、「人の暮らしに快適と潤いを与え社会の発展
に貢献する」を経営理念に掲げ、常に挑戦し続けている企業です。
②北九州次世代エネルギーパーク(北九州市若松区向洋町10-20)
エネルギーパークは多種多様なエネルギー関連施設が集積しており、今回は
「風力」に特化し関連施設を視察します。
3.日時・行程:2025(令和7)年11月17日(月)
9:00(集合) 直鞍産業振興センター(ADOX福岡別館) 9:15 出発
10:00-11:30 ㈱タカギ 視察
12:20-13:10 昼食 連絡後の食事場所
妙見かき小屋orジョイフル若松小石店(昼食は各自)
13:30-15:30 北九州次世代エネルギーパーク(風力) 視察
16:30 直鞍産業振興センター(ADOX福岡別館) 到着・解散
4.申込締切 :11月 7日(金)
5.参加者: 15名 参加者には11月10日(月)、確認メールを入れた。
(5)合同新年会・基調講演(11月1日付けで会員等へ案内配布)
1.日 時 : 2026(令和8)年 1月23日(金)
受付開始 16:45~
2.場 所 : エクセレントガーデン
住所:直方市頓野4069-9 電話:0949-26-8808
3.次 第 :
(1)各会長 あいさつ (17:15~17:30)
(2)「九電グループ経営ビジョン2035」とカーボンニュートラルへの取組み
講師 九州電力株式会社 代表取締役 社長執行役員 西山 勝 氏
(17:30~18:20)
(3)交流会 (18:30~20:30)
4.交流会参加費: 4,000円
5.申し込み: 12月26日(金)までに、別添「申込書」をFAX返信願います。
(FAX 0949-22-2700)
6.報道・取材:報道・取材は九州電力了解済み
・九州電力㈱北九州支店 広報から北九州地域の記者クラブへ投げ込み
(11月6日連絡有り) 電気新聞へも呼びかけを行う
7.その他 : 秘書、西山電気様参加の場合は、来賓扱いとする。
10月役員会の概要(メールにて報告・承認・検討)
開催日:2025年10月6日(月)~10月9日(木)
議題
(1)夢プロジェクト部会事業(夢プロジェクト)
⓪スケジューリング(募集期間:9月上旬~10月10日)
10/10(金) 10/中下旬 11/13(役員会) 12月
締切 審査 各賞決定 各賞表彰
受賞作品展示
①経過と今後の予定
・10月10日(金) 締め切り
・10月14日(火)~10月15日(水) 各小中学校回収
・10月16日(木)~10月17日(金) 審査準備
・10月20日(月)~11月 4日(火) 審査(クラウド審査)
・11月 5日(水)~11月12日(水) 審査結果集約
・11月13日(木) 各賞決定(11月次世代役員会で決定)
②応募状況(()内は昨年)
直方市 宮若市 小竹町 鞍手町 計(件)
小学校 2( 50) 5(42) 0(11) 16(18) 23(121)
中学校 31(344) 2( 1) 0( 0) 0( 3) 33(348)
計 33(394) 7(43) 0(11) 16(21) 56(469)
・デジタルでの応募(0枚)
・教師からの意見:各小中学校は、夢プロを夏休みの課題と受け止めている事と、
9月に入ると学生の思考が、運動会等に向いている為、
参加者が少ないのでは・・
(2)事業化事業(展示会視察)
・10月16日(木)(15~17日) 10:00~17:00
マリンメッセ福岡 A・B館
・9月16日 次世代会員へ「モノづくりフェア2025」を会員へ周知。
事前来場登録URL(https://www.nikkanseibu-eve.com/mono/)を送付済。
(3)講演会等の開催
○生成AI活用研修 以下内容で、次世代・自動車研究会会員等へ周知済
1.演 題 : 生成AIを中小企業現場で活用する方法
~実務で使える生成AIの使い方~
2.講 師 : 福岡県よろず支援拠点 IT集客コンサルタント
原 美穂 (はら みほ) 氏
3.対 象 : 直鞍次世代産業研究会、直鞍自動車産業研究会
会員、賛助・特別会員 他 直鞍地域企業
4.日 時 : 2025年11月13日(木) 13:30~15:00
5.場 所 : 直鞍産業振興センター(ADOX別館) 研修室
6.研修内容:
①生成AIを使用する具体的事務処理として、減税処理、車両管理、残業管理、
有休管理、迷惑メールの仕分けへの活用について
②製造・販売など現場で活用できる生成AIの活用法について
③AIに関連する業界の話、今後の進展について
7.主 催:直鞍次世代産業研究会、直鞍自動車産業研究会、直鞍産業振興センター
共 催:福岡県よろず支援拠点
8.申込期間: 2025年10月24日(金) 迄
9.参加状況: 10月20日現在 21名参加
10.広 報 : 講演会当日(11/13日)、西日本新聞・直方支局取材予定
(4)視察事業(視察(近隣))
○視察事業(近隣) 以下内容で、次世代・自動車研究会会員等へ周知済
1.日 時 :2025(令和7)年11月17日(月)9:00-16:30
2.視 察 先:
①㈱タカギ(北九州市小倉南区堀越413)
㈱タカギは1961年の会社設立以来、「人の暮らしに快適と潤いを与え社会の発展
に貢献する」を経営理念に掲げ、常に挑戦し続けている企業です。
②北九州次世代エネルギーパーク(北九州市若松区向洋町10-20)
エネルギーパークは多種多様なエネルギー関連施設が集積しており、今回は
「風力」に特化し関連施設を視察します。
3.日時・行程:2025(令和7)年11月17日(月)
9:00(集合) 直鞍産業振興センター(ADOX福岡別館) 9:15 出発
10:00-11:30 ㈱タカギ 視察
12:20-13:10 昼食 若松食堂(海と大地)orジョイフル若松小石店(昼食は各自)
13:30-15:30 北九州次世代エネルギーパーク(風力) 視察
16:30 直鞍産業振興センター(ADOX福岡別館) 到着・解散
4.募集人数 :20名
5.申込締切 :11月 7日(金)
6.参加状況 :10月20日現在 14名参加
(5)合同新年会・基調講演(11月1日付けで会員等へ案内配布)
1.日 時 : 2026(令和8)年 1月23日(金)
受付開始 16:45~
2.場 所 : エクセレントガーデン
住所:直方市頓野4069-9 電話:0949-26-8808
3.次 第 :
(1)各会長 あいさつ (17:15~17:30)
(2)「九電グループ経営ビジョン2035」とカーボンニュートラルへの取組み
講師 九州電力株式会社 代表取締役 社長執行役員 西山 勝 氏
(17:30~18:20)
(3)交流会 (18:30~20:30)
4.交流会参加費: 4,000円
5.申し込み: 12月26日(金)までに、別添「申込書」をFAX返信願います。
(FAX 0949-22-2700)
6.報道・取材:報道・取材は九州電力了解済み
9月役員会の概要 開催日:2025年 9月11日(水) 15:00~16:15
議題
(1)夢プロジェクト部会事業(夢プロジェクト)
⓪スケジューリング(募集期間:9月上旬~10月上旬)
4/22 6/12 6/下旬 7/29 8/中旬 8/下旬
第1回 第2回 チラシ、 各教育委員会 チラシ等 9/1直方市
分科会 分科会 P案初校作成 後援依頼 印刷発注 校長会資料提出
9/1 9/1以降 10/10(金) 10/中下旬 11/13(役員会 12月
直方市 各教育委員会 締切 審査 各賞決定 各賞表彰
校長会 経由チラシ等学校配布 受賞作品展示
①経緯
・8月18日 ポスター・チラシ ラクスルへ発注
・8月21日 ポスター・チラシ 納品
・8月27日 各教育委員会へポスター・チラシ持参 各教育委員会経由で学校配布
・9月 1日 直方市小中学校校長会で夢プロの協力依頼
・9月 1日 HPバナーを「募集中!!」に変更
・9月 1日 直方市HP、PRTIMES に掲載 (直方市に依頼)
・9月 3日 西日本新聞 朝刊掲載
(2)事業化事業(展示会視察) 会員へメールで周知済
・[九州]半導体産業展、[九州]次世代物流展 同時開催
・10月8日(水)~9日(木) 10:00~17:00 マリンメッセ福岡 A・B館
(3)講演会等の開催
○生成AI活用研修企画書(以下の内容で、よろず支援拠点に打診し了解を得た)
1.対象 : 直鞍次世代産業研究会、直鞍自動車産業研究会 会員、賛助・特別会員
他 直鞍地域企業
2.演題 : (案)生成AIを中小企業が現場で活用する方法
(90分程度) -実務で使える生成AIの使い方- 等
3.日時 : 11月13日(木) 13:30~15:00
4.場所 : 直鞍産業振興センター(ADOX別館) 研修室
5.講師 : 福岡県よろず支援拠点コンサルタント 原 美穂 様
6.具体的内容:
①導入として
生成AIを使用する具体的事務処理として、減税処理、車両管理、残業管理、
有休管理、迷惑メールの仕分けへの活用について研修をお願いする。
②最終目的として
事務処理で生成AIを使用するが一般的と考えるが、製造・販売など現場で活用
できる生成AIの活用法などにつながる研修をお願いする。
③また、AIに関連する業界の話、今後の進展についても御講演頂きたい。
④研修は事例を含め、質疑応答を交えて頂きたい。
7.目的 :・先ずは生成AIを使用できること
その後、以下につなげていきたい
・生産性向上(販売促進)
・担当者(現場)の負担軽減
・業務の属人化の解消
8.内容 :・生成AIを活用した事務処理、文書作成方法
その後、以下につなげていきたい
・製造メーカー PSI(生産・販売計画・在庫)管理
・販売メーカー 売上予測、出荷予測
→AIに分析させるデータは、どの様なデータが必要か?
・生成AI活用事例
9.その他
・講師の謝金・交通費は無料
・案内文やチラシに「共催:福岡県よろず支援拠点」と記載
・開催3営業日前までに受講者名簿(事業者名・業種・氏名・住所・電話番号)提出
・一般にも広報を行いたい。→今後考慮する。
(4)視察事業(視察(近隣))
開催時期:11月11日(火)、17(月)、25(火)の何れか(事務教で調整を行う)
次世代研究会として、今後有望な企業・施設の視察を行う。
9:00 ADOX集合 9:15 出発 九州道 9:45 タカギ到着
○㈱タカギ (北九州市小倉南区堀越413)
水栓・浄水器などの水周り製品の製造・販売(新工場)
10:00-11:30 タカギ視察
見学時間 :90分
見学開始時間:10:00
11:45タカギ出発 北九州高速 12:20 昼食 13:10 出発 13:20 パーク到着
○北九州次世代エネルギーパーク(北九州市若松区向洋町10-20)
風力、洋上風力
見学時間 :120分(概要説明45分+移動・施設見学2ヶ所75分)
見学開始時間:13:30
13:30-15:30 パーク視察 15:40 パーク出発 16:30 ADOX到着
(5)新年会・基調講演
演題 : 「(仮)エネルギー情勢と電力事業の展望」
講師(案): 九州電力株式会社 新社長 西山 勝(にしやま まさる)様
直方市出身 61才 東京大学経済学部 卒業
・8月19日、九州電力㈱秘書室より、来年1月23日(金)での講演了解の返事
・10月9日15時30分、西山社長と神谷C長、九電本社にて講演の打合せを行う
・エクセレントガーデン1月23日予約
(6)出前電動化道場の開催(次世代会員へ周知を行った)次世代関係者6名参加
~地場中小企業に今後期待される技術と将来戦略を考える~
・主催 : 九州経済産業局、自動車関連企業電動化参入支援センター、
北部九州自動車産業グリーン先進拠点推進会議、直鞍自動車産業研究会、
(一社)嘉飯桂産業振興協議会
・日時 : 9月 4日(木) 13時30分~15時50分
・場所 : 直鞍産業振興センター(ADOX別館)
・出席状況:33名
(7)その他
○事業化事業(展示会視察)
・「モノづくりフェア2025」を会員へ周知する。
・10月16日(木)(15~17日) 10:00~17:00
マリンメッセ福岡 A・B館
・会員の集まり具合では、視察後交流会を行う。
8月役員会の概要 開催日:2025年 8月 7日(水) 15:00~16:10
議題
(1)夢プロジェクト部会事業(夢プロジェクト)
⓪スケジューリング(募集期間:9月上旬~10月上旬)
4/22 6/12 6/下旬 7/29 8/中旬 8/下旬
第1回 第2回 チラシ、 各教育委員会 チラシ等 9/1直方市
分科会 分科会 P案初校作成 後援依頼 印刷発注 校長会資料提出
9/1 9/1以降 10/10(金) 10/中下旬 11/13(役員会 12月
直方市 各教育委員会 締切 審査 各賞決定 各賞表彰
校長会 経由チラシ等学校配布 受賞作品展示
①夢プロジェクト応募時期変更のお知らせ(7月11日)
・直方市内小学校、鞍手町内小学校より、今年の夢プロジェクトについて開催の問い
合わせがあった。
7月11日に、2市2町全ての小中学校に本年度の応募時期が9月上旬から10月
10日であることをFAXにて通知を行った。
②チラシ・ポスター決定
・7月8日に会長とメールにて調整を行い、チラシ・ポスターを決定した。
③今後
・7月29日 各教育委員会(直方市)へ後援(共催)依頼持参(チラシ・P(案))
・8月 1日 広報:直方市のPRTIMESに掲載のため工業振興係に資料送付
・8月中下旬 ポスター・チラシ ラクスルへ発注
・9月 1日以降 ポスター・チラシ各教育委員会経由で学校配布
・9月 1日 直方市小中学校校長会で夢プロのチラシ配布と協力依頼
・9月 1日 HPバナーを「募集中!!」に変更
(2)視察事業(視察(近隣))
(案)開催時期 : 11月(予定)
9月役員会までに事務局で以下視察先調査を行う。
次世代研究会として、今後有望な企業・施設の視察を行う。
・㈱タカギ (北九州市小倉南区堀越413)
水栓・浄水器などの水周り製品の製造・販売(新工場)
・EVモーターズ・ジャパン (北九州市若松区白山1丁目18-7)
リチウムイオン電池の充放電応用システム開発 電気バスなどを開発・販売
・ひびきウインドエナジー㈱ (北九州市若松区響町一丁目122-16)
洋上風力による発電及び電力販売に係る事業
(3)視察事業(遠方)
・自動車研究会・中村会長からの提案
リョービ㈱菊川工場(静岡県菊川市東横地3311-1) ギガキャスト、ギガプレス
・福岡県を通じ視察了解を得た。
・人数は最大10名のため、先ずは自動車研究会会員への周知とする。
国内初となる型締力6,500トンの大型ダイカストマシンの設置及び
試運転を完了
(4)講演会等の開催
○生成AI活用研修企画書(以下の内容で、よろず支援拠点に打診してみる)
1.対象 : 直鞍次世代産業研究会、直鞍自動車産業研究会 会員、賛助・特別会員
他 直鞍地域企業
2.演題 : (案)生成AIを中小企業が現場で活用する方法
(90分程度) 実務で使える生成AIの使い方 等
3.時期 : 10月~11月
4.講師 : (案)福岡県よろず支援拠点コンサルタント
小屋真伍 様 or 瀧内 賢 様
5.現状 :自動車研究会は自動車関係の製品を製造している会社が会員であり、
次世代研究会は製造業、製品販売、サービス業や農業など多岐にわたる
会社が会員である。
会社内では事務処理で文書を作成するのに生成AIを使用することは一般
的と考えるが、製造・販売など現場で活用できる生成AIの活用法など、
事例を含めた研修ができれば生成AIの活用方法の幅が広がると考える。
6.具体的内容:事務処理:減税処理、車両管理、残業管理、有休管理
迷惑メールの仕分けにAIを活用出来ないか?
AIに関連する業界の話、今後の進展
7.目的 :・先ずは生成AIを使用できること
その後
・生産性向上(販売促進)
・担当者(現場)の負担軽減
・業務の属人化の解消
8.内容 :・生成AIを活用した事務処理、文書作成方法
その後
・製造メーカー PSI(生産・販売計画・在庫)管理
・販売メーカー 売上予測、出荷予測
→AIに分析させるデータは、どの様なデータが必要か?
・生成AI活用事例
(5)新年会・基調講演(現在、事務局より打診中 8月末位までに返事有り)
演題 : 演題については西山様にお任せ
講師(案): 九州電力株式会社 新社長 西山 勝(にしやま まさる)様
直方市出身 61才 東京大学経済学部 卒業
ご本人より新年会等について詳細資料の要求有り → 資料を渡す
(6)出前電動化道場の開催(次世代会員へ周知を行う)
~地場中小企業に今後期待される技術と将来戦略を考える~
・日時 : 9月 4日(木) 13時30分~15時50分
・場所 : 直鞍産業振興センター(ADOX別館)
(7)その他
・直方市が行っているプログラミング教室の現状が知りたい。
7月役員会の概要(西日本展示場 2階ガレリア)
開催日:2025年7月4日(金) 16:30~16:45
議題
(1)事業化事業(展示会視察)参加者18名(暑気払い12名)
・課題解決EXPO2025、
西日本製造技術イノベーション2025、西日本DX推進フェア2025、
エコテクノ2025、中小企業テクノフェアin九州2025等同時開催
・7月2日(水)~4日(金) 西日本総合展示場
→次世代・自動車合同で7月4日に展示会視察を行う(視察後暑気払い)。
・集合 7月4日(金) 15:00 西日本総合展示場新館 入口
・関係企業出展: 藤井精工㈱:中小企業テクノフェア、㈱九酸:エコテクノ
(2)夢プロジェクト部会事業(夢プロジェクト)(第2回分科会6/12日開催)
⓪スケジューリング(募集期間:9月上旬~10月上旬)
4/22 6/12 6/下旬 8/ 4以降 8/中旬 8/下旬
第1回 第2回 チラシ、 各教育委員会 チラシ等 9/1直方市
分科会 分科会 P案初校作成 後援依頼 印刷発注 校長会資料提出
9/1 9/8以降 10/10(金) 10/中下旬 11/13(役員会 12月
直方市 各教育委員会 締切 審査 各賞決定 各賞表彰
校長会 経由チラシ等学校配布 受賞作品展示
・初 校 : 直方市役所が6月中旬までに作成 その後 : ADOXで編集
・修正確認 : 夢プロ分科会委員で8月中旬までにメール等で修正確認
①「アイディア募集」のためのキーワード
基本 : 家族で考えよう!
「10年後のわたしは何してる!!」
②応募用紙・チラシ案作成について
・チラシ:事務局案と直方市役所案で調整
・教育委員会等共催後援依頼
・共催・後援 : 例年通りであれば、以下の通り
共催 :直鞍産業振興センター(ADOX福岡)、直方市
後援 :直方市教育委員会、宮若市教育委員会、小竹町教育委員会、鞍手町教育委員会、
直方商工会議所、宮若商工会議所、直鞍工業人クラブ、トヨタ自動車九州㈱(小、中)
③アイディア募集方法
例年 アナログ(紙)+デジタル(PC,スマートホン))、
次世代夢プロジェクトHP(電子応募(WordPress+Contact Form7))
④その他
・各教育委員会へ後援(共催)、各校長への依頼
直方市共催、各教育委員会等後援依頼は、チラシ案出来次第事務局より行う。
チラシ作成時に共催・後援記載のため。
⑤今後
・8月 4日 各教育委員会(直方市)へ後援(共催)依頼持参(チラシ・P(案))
・8月中下旬 ポスター・チラシ ラクスルへ発注
・9月 8日以降 ポスター・チラシ各教育委員会経由で学校配布
・9月 8日 HPバナーを「募集中!!」に変更
(3)視察事業(視察(近隣))
(案)開催時期 : 11月(予定)
㈱タカギ (北九州市小倉南区堀越413)
他の視察(案): シャボン玉石けん㈱ (北九州市若松区南二島2-23-1)
㈱戸畑製作所 (北九州市小倉南区新曽根8番21号)
(4)講演会等の開催
○生成AI活用研修
・福岡銀行は現在「融資業務プロセスに於ける生成AIの活用について」を推進して
おり、以下のような内容で講演できないか検討して頂く。
【内容】
1.対象 : 直鞍次世代産業研究会、直鞍自動車産業研究会 会員、賛助・特別会員
他 直鞍地域企業
2.演題 : (案)生成AIを中小企業が現場で活用する方法
(90分程度) 実務で使える生成AIの使い方 等
3.時期 : 10月~11月
4.講師 : (案)福岡銀行
5.現状 :自動車研究会は自動車関係の製品を製造している会社が会員であり、
次世代研究会は製造業、正賓販売、サービス業や農業など多岐にわたる
会社が会員である。
会社内では事務処理で文書を作成するのに生成AIを使用することは一般
的と考えるが、製造・販売など現場で活用できる生成AIの活用法など、事例
を含めた研修ができれば生成AIの活用方法の幅が広がると考える。
6.目的 :・先ずは生成AIを使用できること
その後
・生産性向上(販売促進)
・担当者(現場)の負担軽減
・業務の属人化の解消
7.内容 :・生成AIを活用した事務処理、文書作成方法
その後
・製造メーカー PSI(生産・販売計画・在庫)管理
・販売メーカー 売上予測、出荷予測
→AIに分析させるデータは、どの様なデータが必要か?
・生成AI活用事例
(5)新年会・基調講演
演題(仮):「人的資本やエンゲージメントを高め、総合力で事業を推進していく」
講師(案): 九州電力株式会社 新社長 西山 勝(にしやま まさる)様
直方市出身 61才 東京大学経済学部 卒業
(6)その他
別になし
6月役員会の概要(メールにて報告・承認・検討)
開催日:2025年6月3日(火)~6月5日(木)
議題
(1)2025(令和7)年度直鞍次世代産業研究会(自動車含)総会(交流会)の結果について
・開催日時 : 5月26日(月) 17:00~
・開催場所 : エクセレントガーデン
・総会出席(会員・賛助会員・協働事務局等): 48名 (次世代正会員12名10社)
・結 果 : 全議案について承認が得られた
・交流会出席 : 42名(2名欠席、2名追加)
・会員・賛助会員へ総会議案書・議案説明書および会費納入依頼の送付について
→総会の承認が得られたため、会長了承のもと6/2日会費納入依頼を郵送
(2)事業化事業(展示会視察)
・課題解決EXPO2025、西日本製造技術イノベーション2025、西日本DX推進フェア2025、
エコテクノ2025、中小企業テクノフェアin九州2025等同時開催
・7月2日(水)~4日(金) 西日本総合展示場
→次世代・自動車合同で7月4日に展示会視察を行う(視察後暑気払い)。
・集合 7月4日(金) 15:00 西日本展示場新館 入口
・6月6日(金)に自動車を含む会員へ連絡(参照 案内文書)
・関係企業出展: 藤井精工㈱:中小企業テクノフェア、㈱九酸:エコテクノ
(3)夢プロジェクト部会事業(夢プロジェクト)(第2回分科会6/12日開催)
⓪スケジューリング(募集期間:9月上旬~10月上旬)
4/22 6/12 6/下旬 8/ 4以降 8/中旬 8/下旬
第1回 第2回 チラシ、 各教育委員会 チラシ等 9/1直方市
分科会 分科会 P案初校作成 後援依頼 印刷発注 校長会資料提出
9/1 9/8以降 10/10(金) 10/中下旬 11/13(役員会 12月
直方市 各教育委員会 締切 審査 各賞決定 各賞表彰
校長会 経由チラシ等学校配布 受賞作品展示
・初 校 : 直方市役所が6月下旬までに作成
・修正確認 : 夢プロ分科会委員で8月中旬までにメール等で修正確認
①「アイディア募集」のためのキーワード
1)表面
基本 : 家族で考えよう!
「10年後のわたしは何してる!!」
2)応募用紙(裏面)
・「10年後の自分何してる!」の枠を大きくし、ここに「絵」を入れる。
・「家族で考えよう!」なので、「家族のメッセージ」を入れる。
10年後の自分何してる! 家族のメッセージ
(説明) (絵)
5年後までに何するか? 家族のメッセージ
今から何するか? 家族のメッセージ
②応募用紙・チラシ案作成について
・教育委員会等共催後援依頼
・共催・後援 : 例年通りであれば、以下の通り
共催 :直鞍産業振興センター(ADOX福岡)、直方市
後援 :直方市教育委員会、宮若市教育委員会、小竹町教育委員会、鞍手町教育委員会、
直方商工会議所、宮若商工会議所、直鞍工業人クラブ、トヨタ自動車九州㈱(小、中)
④アイディア募集方法
例年 アナログ(紙)+デジタル(PC,スマートホン))、
次世代夢プロジェクトHP(電子応募(WordPress+Contact Form7))
⑤その他
・各教育委員会へ後援(共催)、各校長への依頼
直方市共催、各教育委員会等後援依頼は、チラシ案出来次第事務局より行う。
チラシ作成時に共催・後援記載のため。
(4)講演会等の要望(講演テーマ)
講演は以下の内容で企画を行う。
・「生成AIを中小企業が現場で活用する方法」
・「実務で使える生成AIの使い方」 等
・直方市役所でもAI活用講習等を行っており、研究会会員+会員外の方含めた
講演会を考慮する(講師は市役所で検討する)。
(5)その他
・7月の役員会は、役員のほとんどが7月4日の展示会視察に出席するため、展示場
での開催とする。
5月役員会の概要 開催日:2025年 5月 8日(水) 15:00~15:45
議題
(1)2025(令和7)年度「直鞍次世代(自動車)産業研究会総会」について
日 時 : 2025(令和7)年 5月26日(月)
受付開始 16:30~
場 所 : エクセレントガーデン
住所:直方市頓野4069-9 電話:0949-26-8808
次 第 :
0) 式次第の確認
・今年度役員改選の年であり、「事業計画(案)」「予算(案)」の承認の前に、
「役員選任(案)」の承認を得るようにすべきである(神谷C長、他役員)。
・次第・議案を以下に変更(事務局)
・第3号議案:2025(令和7)年度 事業計画(案)
・第4号議案:2025(令和7)年度 予算(案)
・第5号議案:2025(令和7)年度 役員選任(案)
↓
・第3号議案:2025(令和7)年度 役員選任(案)
・第4号議案:2025(令和7)年度 事業計画(案)
・第5号議案:2025(令和7)年度 予算(案)
1)2025(令和7)年度直鞍自動車産業研究会総会
中村会長挨拶・総会開始
2)2025(令和7)年度直鞍次世代産業研究会総会
藤永会長挨拶・総会開始
3)交流会(ご来賓あいさつ) (18:00~ )
・来賓挨拶は以下のように行う。
・直方市長→宮若市長→(小竹町長(出席であれば))→鞍手町長
・乾杯挨拶:香原県議 、締め挨拶:花田県議
4)交流会参加費 4,000円(エクセレントガーデンより領収書)
5) 交流会・座席
県議、首長や重要役員のみ座席を指定し、あとは当日くじ引きとする。
(2)令和7年度役員について(前回役員改選 令和5(2023)年度)
・「人財開発部会」と「技術育成部会」をまとめて「人財・技術育成部会」とする。
・夢プロジェクト部会・副会長を有吉副会長が、人財・技術育成部会・副会長を
石田副会長が担う。
・4月役員会で選任しました以下役員(案)を総会時に示し、会員の承認を得る(事務局)。
→現役員了承。
(3)2025(令和7)年度 事業計画(具体案)
1)夢プロジェクト部会事業
①人財育成事業(夢プロジェクト)(第1回分科会報告)
→夢プロ分科会 第1回会議 4月22日開催
・開催時期の検討:小中学生の夏休みは、大変多くの課題が有り時期を考慮
・「アイディア募集」のためのキーワード検討
○夢プロ事業の今年度のコンセプトを考え時期も検討した
・基本:親子で!! 考える・話す
①家族の夢(10年後の家の未来)
→②どんな未来 どんな自分
→③(この地域で)働く未来 を考える 想像してみる
・時 期 : 秋口(9月~10月)(9月の直方市校長会で周知予定)
対 象 : 直鞍の親子、家庭
○総会で今年度の「キーワード」について、参加者皆さんから意見を頂く。
(藤永会長より現在の夢プロ分科会の状況、今年度の考えを皆さんに伝える)
・意見を頂く方法(以下のように総会参加者からの提案用紙を配付する)
夢プロジェクト今年度の「キーワード」提案用紙(案)
夢プロジェクト今年度のコンセプト
・基本:親子で!! 考える・話す
①家族の夢(10年後の家の未来)
→②どんな未来 どんな自分
→③(この地域で)働く未来 を考える 想像してみる
2022年 みんなのカイゼン大作戦!!
2023年 わたしの将来!!まちや生活!! 10年後はこうすればよくなる!!
2024年 私たちのみらいはこうしたい!「あなたの未来計画」募集します!!
2025年 提案「キーワード」
・第2回分科会が「総会」前に開催できれば、検討「キーワード」等も上記
提案用紙に記載する。
②事業化事業(展示会視察)
・7月4日(金)に、「課題解決EXPO2025(西日本展示場)(7/2-7/4)」の展示会視察を
計画する → 了解
2)人財・技術育成部会事業 (研修・講演 視察事業)
・人財・研修講演事業(リスキリングを含む):
ソーシャルビジネスへの取り組みとして(SDGs・ESG・RPA含)、研修や
講演会を行う(社会課題の解決)。
・視察事業 :社員の技術育成として、新技術・新サービス等に関する先端技術の
視察を行う。
((案)近所視察:㈱タカギ(北九州市小倉南区堀越413) + 他)
開催時期 : 11月(予定)
他の視察(案) : シャボン玉石けん㈱ (北九州市若松区南二島2-23-1)
㈱戸畑製作所 (北九州市小倉南区新曽根8番21号)
3)研究会情報事業
・インターネット、情報媒体の活用による情報の積極的発信
4)産業振興ビジョン等支援事業
・地域市町村事業対応・支援
・次世代研究会の「県北部中央地域の地域振興・新幹線新駅設置促進協議会」参加
5)視察研修助成金事業
6) その他、本会の目的を達成するために必要な事業
(4)総会PPについて(総会次第)
役員より指摘部分は事務局で修正
(5)その他
別に無し
4月役員会の概要 開催日:2025年 4月10日(水) 15:00~16:00
○直方市人事異動
・直方市役所 産業建設部 熊井康之部長(教育部長)
商工観光課 山中伸朗課長(企画経営課長)
工業振興係 後藤係長、武谷氏、岩崎氏、茅島氏(県派遣職員)
山中課長挨拶:商工関係は初めてなので、よろしくお願いします。
議題
(1)2025(令和7)年度 自動車・次世代合同総会(案)について
・基調講演は無しで行う。
日 時 : 2025年 5月26日(月) 受付開始 16:30~
場 所 : エクセレントガーデン
次 第 :
1)2025(令和7)年度 直鞍自動車産業研究会総会
2)2025(令和7)年度 直鞍次世代産業研究会総会
3)交流会(ご来賓あいさつ) (18:00~ )
来賓挨拶は、5月役員会で来賓の出席状況を確認して決定する。
4)交流会参加費 4,000円(エクセレントガーデンより領収書)
・料 理 : 料理(フリードリンク 7,000円(税サ込))
・送迎バス: 16:00 直方駅発 会場行
20:00 会場発 直方駅行
(2)令和7年度役員について(前回役員改選 令和5(2023)年度)
運営規程 第4条(役員選任等)
会長、副会長、部会長、監査役及び常任顧問は会員の中から総会において選出する。
2 会長、副会長、部会長、監査役及び常任顧問の 任期は2年とする。但し、再任は
妨げない 。
3 補欠又は増員により選任された役員の任期は、前任者又は現任者の在任期間とする。
4 名誉顧問、顧問及びアドバイザーは必要に応じて会長が選任し、総会にて報告する。
以下、3月役員会議事録より
新組織については、以下の考えで行きたい(藤永会長)
・「人財開発部会」と「技術育成部会」をまとめて「人財・技術育成部会」とする。
・夢プロジェクト部会・副会長を有吉副会長が、人財・技術育成部会・副会長を石田副
会長が担う。
(3)2025(令和7)年度「直鞍次世代産業研究会総会(案)」について
〇第1号議案 2023(令和5)年度 事業報告
1)月例役員会及び例会の開催
・各月第1水曜日を定例役員会予定日とし開催した。
役員会議事の概要をホームページに掲載し情報発信した。
・各月第3火曜日を例会予定日とし、令和5年度は会員が集まった総会、セミナー
や視察会等の開催を行った。
2)2024(令和6)年度総会の開催
開催日:2024年 5月22日(木) 場所:エクセレントガーデン
・2024(令和6)年度直鞍自動車産業研究会総会
・2024(令和6)年度直鞍次世代産業研究会総会
・来賓挨拶 ・交流会
【基調講演】
演 題 :「クラブスポーツとまちづくり」
講 師 :一般財団法人 カノアスポーツ振興会
理事 森 裕介 氏
GM 熊本 比奈 氏
3)取り組んだ主な事業
①7月例会(7月5日)・事業化事業(展示会視察)(参加者14名)
(小倉北区)(西日本総合展示場 新館)
・展示会「課題解決Expo2024」視察、「エコテクノ2024」等同時開催
②人財育成事業(キッズプログラミング教室) 8月4日(日)、8月18日(日)
・直鞍地域の小学校高学年生とその保護者を対象に、プログラミングを実践する
機会を提供
③10月例会(10月15日)・研修・講演事業
セミナー「どうする? 人材確保」(参加者39名)
・基調講演:「見直そう! 人材確保のやり方」
キャリアみそコ 代表 陣内 幸史郎 氏
④10月例会(10月17日・18日)・視察事業(参加者12名)
④-1 長崎県諫早市・諫早商工会議所(JR諫早駅)(10月17日)
・視察目的:JR諫早駅・新幹線効果について調査
④-2 諫早市中核工業団地(諫早中核工業団地工業振興会館)(10月17日)
・視察目的:企業誘致を積極的に行っている諫早中核工業団地の視察
④-3 長崎県大村市・大村商工会議所(10月18日)
・視察目的:大村市ポータルアプリ「おむすび。」について運営状況を視察
⑤人財育成事業(夢プロジェクト)
・直鞍地域の次世代を担う小中学生を対象に「あなたの未来計画」募集
⑥2024(令和6)年度 自動車・次世代合同新年会の開催
・2025(令和7)年1月22日(水) (参加者45名)(エクセレントガーデン)
⑥-1 事業化事業(基調講演)
演題 :「オール九州で創造したい明るい未来のモノづくり産業」
講師 :三菱電機㈱ パワーディバイス製作所
応用技術統括 山田 順治 氏
⑥-2 自動車・次世代合同新年会(交流会)
4)事業の総括
研究会活動は、人財育成事業、事業化事業や視察事業を考慮し企画を行った。
視察事業については、新幹線効果・地域アプリ調査のため諫早市、大村市の視察
を行い知見を得た。
人財育成「次世代夢プロジェクト2024」は、多くの地域学生から応募が有り、
展示も初めて宮若市で行った。「キッズプログラミング教室」では、地域鞍手高校の
支援も有り地域学生の醸成が行えた。
〇第2号議案 2024(令和6)年度 決算報告
・一般会計決算
収入の部:通常会費とした。
支出の部:会員の集まった総会・新年会を行う事が出来、人財育成事業も盛況に
行う事が出来た。事業化・視察事業も企画通りに行えた。
・特別会計決算
預金利息のみ増加。
・2024(令和6)年度 監査
3月21日(金)に監査役2名により監査を受けた(問題ありませんでした)
監査役:㈱ウチダ 取締役統括部長・大原様、福岡銀行 直方支店長・大熊様
〇第3号議案 2025(令和7)年度 事業計画(案)
・本研究会は、2024年度に取組んだ事業の成果・反省を踏まえ、次世代を担う人財育
成事業や次世代の組織・企業のあり方を研究し、参加企業の発展と地域振興を目的
とした調査・研究・事業の実施に取組む。
・次世代の人財育成を行うため、直鞍地域の小中学生が地域に興味を持ち、問題点を
把握する事を進めていく。また会員企業が最新の技術や製品情報を集めるため、展
示会、セミナーや先端技術視察の企画、研修や講演会を行う。
1)夢プロジェクト部会事業
・人財育成事業(夢プロジェクトの実施)
: 直鞍地域の小中学生が地域に興味を持ち、問題点を
把握する事を進める。
・事業化事業 :会員企業が最新技術や製品情報を集めるため、展示会視察・セミナ
ーを企画する。
2)人財・技術育成部会事業 (研修・講演 視察事業)
・直鞍地域での就労の促進 ・直鞍地域の企業紹介(webを用いた手法)
・人材確保に繋がる、工場見学・企業訪問 ・高校生に目を向けた行事
・人財・研修講演事業(リスキリングを含む):学生・高校生にまで目を向けた行事
ソーシャルビジネスへの取り組みとして(SDGs・ESG・RPA含)、研修や講演会を行う
(社会課題の解決)。
・視察事業 :社員の技術育成として、新技術・新サービス等に関する先端技術の
視察を行う。
3)研究会情報事業
・インターネット、情報媒体の活用による情報の積極的発信
4)産業振興ビジョン等支援事業
・地域市町村事業対応・支援
・次世代研究会の「県北部中央地域の地域振興・新幹線新駅設置促進協議会」参加
本協議会は、直方商工会議所、(一社)直方青年会議所、直方鉄工協同組合が発起
人であり、福岡県北部中央地域の地方創生を実行するための「福岡県北部中央域
の地域振興計画」の策定やその重要な装置としての「山陽新幹線駅の設置」につ
いて県に要望していくことが重要であると考えている。
5)視察研修助成金事業
6) その他、本会の目的を達成するために必要な事業
〇第4号議案 2024(令和6)年度 予算(案)
・一般会計予算(案):2025年度 次世代産業研究会 予算(案)
例年通りの予算案とする
・特別会計予算(案):2025年度 特別会計 予算(案)
今後の直鞍地域企業発展の事業として活用したい
(3)直鞍次世代産業研究会事業 事業実績及び計画
・2025(令和7)年度 直鞍次世代産業研究会 役員会・定例会カレンダー
役員会は毎月第二木曜日、15:00からとしたい。
・2025(令和7)年度 直鞍次世代産業研究会 事業実績及び計画(案)
(4)夢プロジェクト部会事業
〇人財育成事業 :直鞍地域の小中学生が地域に興味を持ち、問題点を把握し、自ら
(夢プロジェクト) 解決しようとする意識の醸成を進める。
【夢プロジェクトの実施】
○第1回夢プロ分科会開催(4月22日(火)11:00-12:00、直鞍産業振興センター)
1.開催時期の検討:小中学生の夏休みは、大変多くの課題が有り時期を考慮する
2.「アイディア募集」のためのキーワード検討
(5)その他
①キッズプログラミング教室(今年度から行わない件)
・キッズプロの藤本先生に藤永会長より、連絡を入れて頂く。
・4月3日 鞍手高校・古川先生より、人事異動のメールが来ました。
宗像高等学校へ異動となりました。
中村より、本年度はキッズプロ教室が無い事、今まで6年間SHH部の
支援を受けた事に対する御礼メールを入れました。
・今後は直方市が行っているプログラミング教室との連携も考慮したい。
②直方商工会議所より(直方商工会議所会員)
・東京ビックサイトで開催(11月末~)されるビジネスチャンスEXPO in TOKYOに
出展を考えるモノづくり企業を募ります(直方商工会議所ブースを設ける)。
東京商工会議所より支援があります。(6月以降詳細が分かります)
③今後の次世代産業研究会の方針
・街、自然、環境を説明し、その街で事業を行っている会社・企業を紹介し、人材
確保に繋がるようなポータルアプリを設置していきたい。










